B.Grimm Power Public Company Limited
B.Grimm Power Public Company Limited
en
  • EN
  • TH
  • About Us
    About Us
    • Message from the Chairman
    • Message from the Presidents
    • Business Philosophy
    • Company Profile
    • Shareholding Structure
    • Board of Directors
    • Management Team
    • Management Structure
    • Awards & Recognition
  • Energy Solutions
    Energy Solutions
    • Power Plants Overview
    • Solar Rooftop
    • Customer Benefits
    • Our Customers
  • Investor Relations
    Investor Relations
    • IR Home
    • Company Profile
    • Financial Information
      Financial Information
      • Financial Highlights
      • Financial Statements
      • MD&A
    • Stock Information
      Stock Information
      • Stock Quotes
      • Historical Price
      • Investment Calculator
    • Shareholder Information
      Shareholder Information
      • Major Shareholders
      • Shareholders' Meetings
      • Dividend Policy and Payment
      • Electronic Advertisement
      • IR Activities
    • Debentures
      Debentures
      • Debenture Information
      • B.Grimm Debenture Club
      • Green and Blue Debentures
    • Newsroom
      Newsroom
      • SET Announcements
      • News Clippings
      • News
    • Publications and Download
      Publications and Download
      • Annual Report and Form 56-1
      • Sustainability Report
      • Webcast and Presentation
      • Company Factsheet
      • Investor Newsletter
      • Investor Kit
    • Analyst Coverage
      Analyst Coverage
      • Analyst Contact
    • Information Inquiry
      Information Inquiry
      • IR Contact
      • Email Alerts
  • Corporate Governance
    Corporate Governance
    • Corporate Governance
    • Code of Conduct
    • Anti-corruption
    • Whistleblowing
  • Sustainability
    Sustainability
    • Sustainability Overview
    • Economy
    • Environment
    • Society
    • Reporting Center
    • Sustainability News
    • ESG Recognitions and Partnerships
  • News & Videos
    News & Videos
    • Company News
    • Videos
  • People
    People
    • Compassionate Professionals
    • Career Opportunities
    • Online Application Form
  • Contact Us
    Contact Us
    • Head Office & Power Plants
    • Whistleblowing

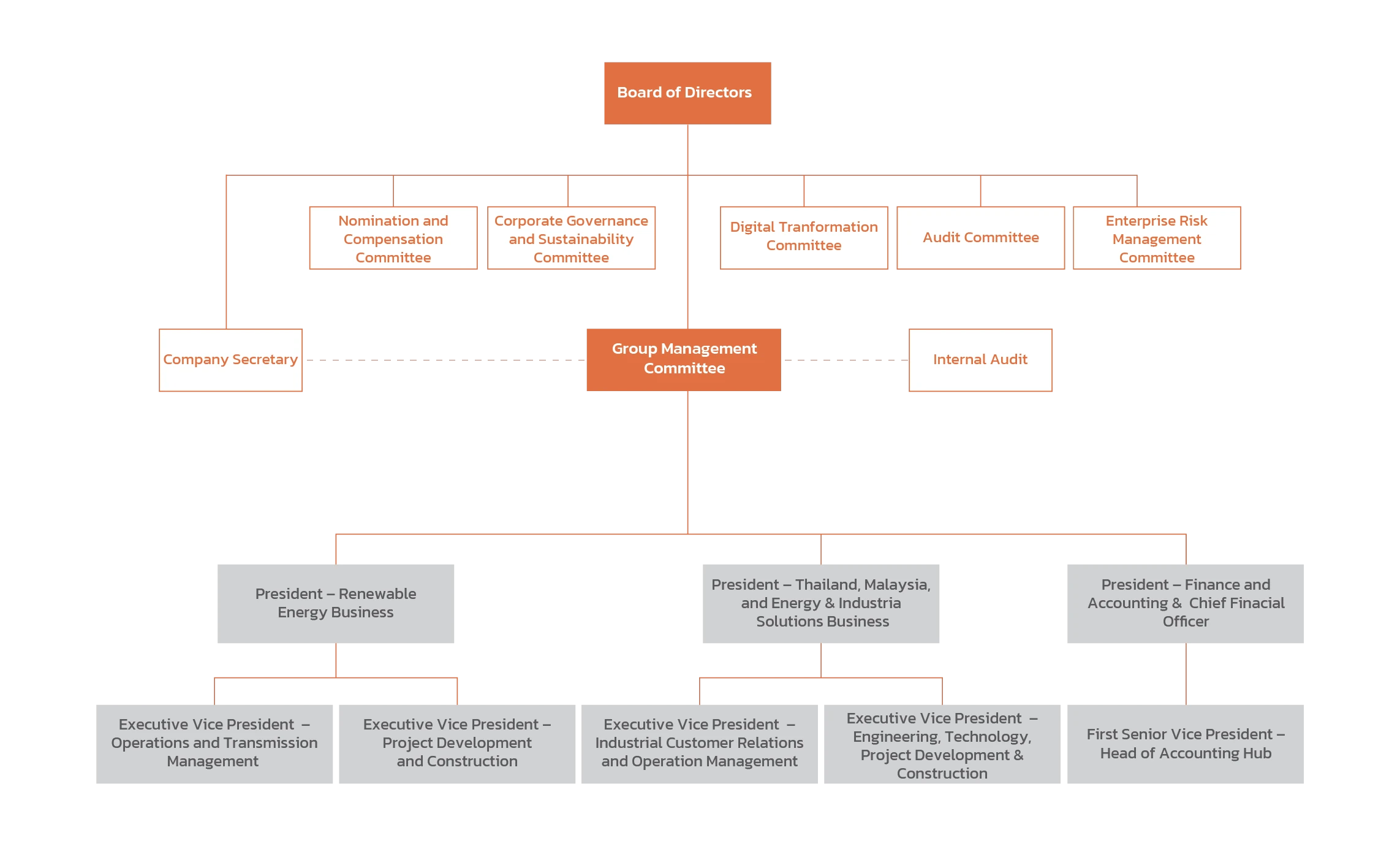
Management Structure

  1. Home
  2. About Us
    • Home
    • About Us
    • Energy Solutions
    • Investor Relations
    • Corporate Governance
    • Sustainability
    • News & Videos
    • People
    • Contact Us
  3. Management Structure
    • Message from the Chairman
    • Message from the Presidents
    • Business Philosophy
    • Company Profile
    • Shareholding Structure
    • Board of Directors
    • Management Team
    • Management Structure
    • Awards & Recognition
zoom out
B.Grimm Power Public Company Limited
Dr. Gerhard Link Building, 5 Krungthepkreetha Road, Huamark, Bangkapi, Bangkok 10240, Thailand
Tel: +66 (0) 2710 3400
  • Home
  • About Us
  • Energy Solutions
  • Investor Relations
  • Corporate Governance
  • Sustainability
  • News & Videos
  • People
  • Contact Us

Official Channel

© 2023 B.Grimm Power Public Company Limited, All rights reserved.
  • Sitemap
  • Cookie Policy
  • Privacy Policy
  • Terms and Conditions